В современном мире вопрос о безопасности дорожного движения является одним из главных. Связано это из-за большого количества аварий, происходящих каждый год, в 40% из-за засыпания водителей за рулем. Вследствие этого крупнейшие автопроизводители стали разрабатывать и внедрять на автомобили устройства контроля состояния водителя. Внедрение таких устройств поможет снизить риск засыпания водителя во время движения и сделать поездки более безопасными.
Устройства контроля состояния водителя делятся на:
- Контроль состояния по манере вождения водителя;
- Контроль состояния по биометрическим параметрам;
- Контроль состояния с помощью видеокамеры.
К первой группе относятся системы: Attention Assist, Driver Alert Control (DAC), Emergency Assist.
Представленные системы определяют усталость водителей по манере вождения автомобилем: способом управления рулем, управление автомобиля, а также действиями водителя во время движения и некоторыми другими параметрами. Схематически системы контроля усталости состоят из датчика руля, звукового оповещения, предупреждающего водителя и контрольного индикатора
Систему контроля Attention Assist [1] на Мерседесах ставят с 2011 года, начинает работать она когда скорость автомобиля достигла 80 км/ч. В течении первых 30 минут определяет стиль вождения, анализирует силу воздействия на руль, условие, при котором происходит движение, анализирует управление кнопками на рулевом колесе и педали тормоза.
При изменении траектории движения автомобиля (выезд за полосу дорожного покрытия), система выдает предупреждение об остановке на дисплей со звуковым сопровождением, в случае игнорирования водителем предупреждения и дальнейшего отклонения от полосы движения, система начинает оповещать об этом каждые 15 минут.

Система Driver Alert Control (DAC) [2], которой пользуется Шведская автомобильная компания Volvo, отличается от Attention Assist тем, что следит за траекторией движения по трассе и с помощью видеоконтроля определяет его нахождение в полосе дорожного полотна. Активируется система DAC, которая работает совместно с элементами системы Lane Departure Warning (система предупреждения выезда из полосы), когда скорость автомобиля достигла 60 км/час.
Система Emergency Assist, устанавливается на машины автомобильной компании Volkswagen. Emergency Assist является обширной системой помощи движению по полосе. В случае засыпания водителя или потери сознания во время движения, система принимает управление на себя и останавливает транспортное средство, а также предупреждает других участников движения об опасной ситуации.
Ко второй группе относятся системы: Mind Sense, Vigiton, SmartCap Portable.
Данные системы определяют усталость водителя по биометрическим параметрам.
Система Mind Sense определяет усталость по активности мозга. По многочисленным медицинским исследованиям установлено, что мозг человека генерирует несколько мозговых импульсов различной частоты. Замер импульсов с помощью датчиков, расположенных на рулевом управлении, происходит постоянно.

Система Vigiton [3] определяет физиологическое состояние водителя через электродермальное сопротивление кожи с помощью двух контактных элементов: перстня и браслета. Которые одеваются перед поездкой. С помощью них можно определить трезвость водителя, температуру тела и сердцебиение. Система оповещает водителя о состоянии, предваряющего засыпанию и подает предупредительные сигналы.
К третьей группе относятся устройства: MR688GPK, Seeing Machines, DAS(Driver Attention System).
Данные устройства наблюдают за лицом водителя, определяя открытость век и частоту моргания глаз.
Системы Seeing Machines, DAS(Driver Attention System) работают в инфракрасном диапазоне, регистрирует частоту моргания глаз водителя и направление его взгляда. Поступающая в компьютер информация обрабатывается и по определенному алгоритму делается вывод о степени усталости человека за рулем. При обнаружении закрытых глаз больше определенного времени, делается предупреждение с помощью вибрации рулевого колеса или сидения. В случае дальнейшего игнорирования водителем предупреждения, начинает звучать звуковой сигнал.
Главная цель всех представленных систем и устройств заключается в предотвращении засыпания водителей за рулем при движении по дороге, а также предвидение ухудшения их состояния, а вследствие этого предотвращение опасных ситуаций на дороге.
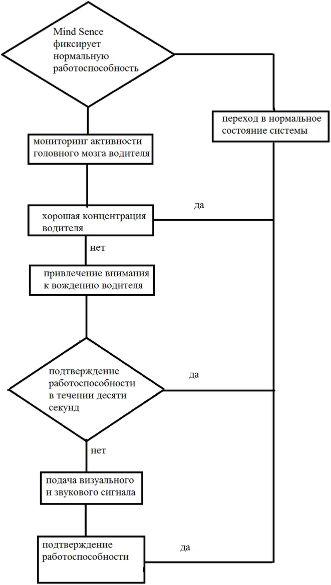
Мы решили усовершенствовать работу систем контроля усталости водителей, совместив систему Mind Sense и устройство DAS(Driver Attention System). Чтобы определять состояние не только по биометрическим параметрам, но и по видеонаблюдению.
Совместный алгоритм работы систем изображен на рисунке 3.

Данная модернизация поможет лучше контролировать состояние водителя во время поездки.
В данном направлении ведется активная разработка систем контроля усталости, которые помогут сделать движение еще более безопасным не только для водителя, но и для всех участников движения. Но конечно же лучше не испытывать себя на прочность при утомлении за рулем, а лучше остановиться и отдохнуть, даже если на автомобиле стоит система контроля усталости, которая не даст Вам уснуть.