Общество с ограниченной ответственностью ООО «МФС-Центр» осуществляет финансово-хозяйственную деятельность на территории Республики Башкортостан и за ее пределами, в соответствии с Гражданским кодексом РФ, Федеральным законом «О государственной регистрации юридических лиц», Федеральным законом «Об обществах с ограниченной ответственностью» с 2014 года. Общество является юридическим лицом, полное фирменное наименование — общество с ограниченной ответственностью «Многофункциональный Сервис-Центр». Общество имеет филиалы в годах: Нефтекамск, Стерлитамак, Туймазы.
ООО «МФС-Центр» обеспечивает эффективное взаимодействие между гражданами и органами исполнительной власти в одном месте, быстро и в удобное время.
Каждая компания обладает организационной структурой, определяющей состав его подразделений (отделов, служб, отделений, филиалов и др.). В зависимости от нее осуществляется разделение полномочий между инстанциями, передача распоряжений от вышестоящих инстанций к нижестоящим, координация деятельности различных подразделений организации.
Генеральному директору подчиняются: заместитель директора, отдел кадров, отдел учета и отчетности, отдел информационного обеспечения, отдел правой и кадровой, отделы по работе с гражданами и организациями.
Генеральный директор ООО «МФС-Центр» является непосредственным руководителем, организует и несет полную ответственность за результаты работы учреждения, утверждает штатное расписание, обеспечивает рациональное использование имущества, заключает договоры, издает приказы и осуществляет контроль за исполнением работниками своих должностных обязанностей.
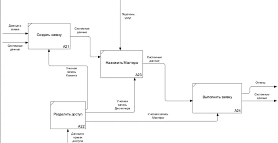
Объектом исследования данной работы будет являться, процесс подачи заявок на обслуживание оборудования.
В отделе информационного обеспечения и технической защиты информации ООО «МФС-Центр» специалисты ИТ отдела занимаются обслуживанием и ремонтом различной техники.
В настоящее время наибольшую сложность вызывает процесс приема заявок от пользователей на техническую поддержку. Это возникает из-за большого объема деятельности сотрудников ИТ отдела, в результате чего не каждый сотрудник может вовремя известить специалистов ИТ отдела о возникшей проблеме. Также все обращения регистрируются в настоящее время в специальном журнале, что влечет за собой многие неудобства при его заполнении, а также поиске и анализе необходимой информации. Кроме того, по окончании рабочего дня, а также раз в месяц необходимо составлять отчет, который содержит сведения о поступивших заявках, причинах возникновения проблем, принятых мерах и их последствиях. Отчет позволяет проводить мониторинг состояния ИТ-оборудования организации, однако его составление является трудоемким занятием.
Рассмотрим декомпозицию бизнес-процесса технической поддержки так, как она существует в настоящее время

Исходя из данных можно сказать, что ежедневно, в среднем, 330 минут или 5 часов 30 минут, сотрудник ИТ отдела занят занесением необходимых сведений в книги учета, а также, при необходимости анализом и поиском нужных сведений. Учитывая, что продолжительность рабочего дня составляет 8 часов, делаем вывод, что на выполнение остальных обязанностей (то есть непосредственную работу по решению проблем и выработке необходимых мероприятий) остается менее 40% рабочего времени, что крайне неэффективно. Для данного способа также характерны следующие недостатки:
- низкая скорость и точность выполнения расчетов;
- неэффективное использование рабочего времени;
- слабый контроль работы сотрудника;
- увеличивающийся «поток» бумажной работы;
- усталость служащих — усиление негативного воздействия человеческого фактора.
Проанализировав полученную информацию во время исследования организации о деятельности огранизации, изучив ее общую структуру и отдельного подразделения в частности, спроектировав модели отдельных бизнес процессов, были выявлены проблемы подачи заявок от пользователей на техническую поддержку. Опираясь на эти данные можно сформулировать цель и задачи работы.
Для решения главной задачи существует огромное количество методов и систем — как платных, так и бесплатных. Мною была выбрана среда MySQL — это многопоточная, многопользовательская СУБД, основными достоинствами которой является быстрота, надежность и простота использования. Для функционирования создаваемой автоматизированной системы необходимо создать веб- сервер. Веб-сервером называют как программное обеспечение, выполняющее функции веб-сервера, так и компьютер, на котором это программное обеспечение работает.
В своей работе я выбрала Apache — веб-сервер с открытым исходным кодом.
Основными достоинствами Apache считаются надёжность и гибкость конфигурации. Он позволяет подключать внешние модули для предоставления данных, использовать СУБД для аутентификации пользователей, модифицировать сообщения об ошибка
Таким образом, для функционирования разработанной веб-ориентированной системы необходима дополнительная установка следующего программного обеспечения:
- PHP 5.0;
- MySQL 5.1;
- Apache.

Система управление заявками предназначена для автоматизации функций учета и регистрации заявок на обслуживание и ремонт компьютерной техники. Входной информацией является заявка, а выходной — выполнение или отказ от выполнения заявки. Система выполняет следующие функции:
- учет сведений о поступивших заявках;
- регистрация новых пользователей в системе;
- регистрация заявок от клиентов;
- поиск и отображение информации о выполненных или не выполненных заявках.
Система позволяет подключаются одновременно всем пользователям. Руководство может отслеживать количество выполненных или не выполненных заявок тем или иным работником. Упорядоченность существенно упрощает контроль над деятельностью сотрудников и дает возможность определить приоритетных клиентов.
Создание автоматизированной системы позволит формализовать учёт ИТ — заявок и оборудования, повысить прозрачность занятости сотрудников ИТ-отдела. Это даст возможность увеличить эффективность работы персонала, а так же создаст дополнительные возможности по сбору статистики и более эффективному управлению ИТ — отделом.